Product Summary
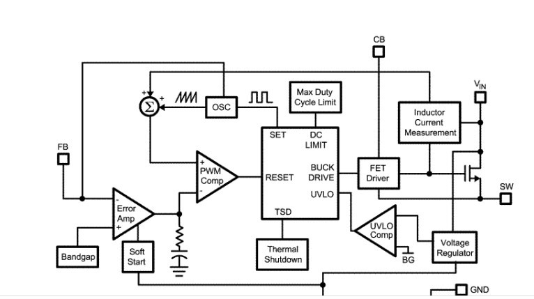
The LM2842XMKX-ADJL/NOPB is a PWM DC/DC buck (step-down) regulator. With a wide input range from 4.5V-42V, It is suitable for a wide range of applications such as power conditioning from unregulated sources. LM2842XMKX-ADJL/NOPB features a low RDSON (0.9Ω typical) internal switch for maximum efficiency (85% typical). Operating frequency is fixed at 550 kHz (X version) and 1.25 MHz (Y version) allowing the use of small external components while still being able to have low output voltage ripple. Soft-start can be implemented using the shutdown pin with an external RC circuit allowing the user to tailor the soft-start time to a specific application. The LM2842XMKX-ADJL/NOPB is optimized for up to 300 mA load current. Both have a 0.765V nominal feedback voltage. Additional features include: thermal shutdown, VIN under-voltage lockout, and gate drive under-voltage lockout. The LM2842XMKX-ADJL/NOPB is available in a low profile TSOT-6L package.
Parametrics
LM2842XMKX-ADJL/NOPB absolute maximum ratings: (1)VIN: -0.3V to +45V; (2)SHDN: -0.3V to (VIN+0.3V), SHDN=VIN at 45V max; (3)SW Voltage: -0.3V to +45V; (4)CB Voltage above SW Voltage: 7V; (5)FB Voltage: -0.3V to +5V; (6)Maximum Junction Temperature: 150℃; (7)Power Dissipation: Internally Limited; (8)Lead Temperature: 300℃; (9)Vapor Phase (60 sec.): 215℃; (10)Infrared (15 sec.): 220℃; (11)ESD Susceptibility(Note 3): Human Body Model 1.5 kV.
Features
LM2842XMKX-ADJL/NOPB features: (1)Input voltage range of 4.5V to 42V; (2)Output current options of 300 mA and 600 mA; (3)Feedback pin voltage of 0.765V; (4)550 kHz (X) or 1.25 Mhz (Y) switching frequency; (5)Low shutdown IQ, 16 μA typical; (6)Short circuit protected; (7)Internally compensated; (8)Soft-start circuitry; (9)Small overall solution size (TSOT-6L package).
Diagrams

| Image | Part No | Mfg | Description | ![]() |
Pricing (USD) |
Quantity | ||||||||||||
|---|---|---|---|---|---|---|---|---|---|---|---|---|---|---|---|---|---|---|
![]() |
![]() LM2842XMKX-ADJL/NOPB |
![]() National Semiconductor (TI) |
![]() DC/DC Switching Regulators |
![]() Data Sheet |
![]()
|
|
||||||||||||
| Image | Part No | Mfg | Description | ![]() |
Pricing (USD) |
Quantity | ||||||||||||
![]() |
![]() LM2825 |
![]() Other |
![]() |
![]() Data Sheet |
![]() Negotiable |
|
||||||||||||
![]() |
![]() LM2825HN-ADJ |
![]() National Semiconductor (TI) |
![]() DC/DC Switching Controllers |
![]() Data Sheet |
![]()
|
|
||||||||||||
![]() |
![]() LM2825HN-ADJ/NOPB |
![]() National Semiconductor (TI) |
![]() DC/DC Switching Controllers |
![]() Data Sheet |
![]()
|
|
||||||||||||
![]() |
![]() LM2825N-12 |
![]() National Semiconductor (TI) |
![]() DC/DC Switching Controllers |
![]() Data Sheet |
![]()
|
|
||||||||||||
![]() |
![]() LM2825N-12/NOPB |
![]() National Semiconductor (TI) |
![]() DC/DC Switching Controllers |
![]() Data Sheet |
![]()
|
|
||||||||||||
![]() |
![]() LM2825N-3.3 |
![]() National Semiconductor (TI) |
![]() DC/DC Switching Controllers |
![]() Data Sheet |
![]()
|
|
||||||||||||
(China (Mainland))










