Product Summary
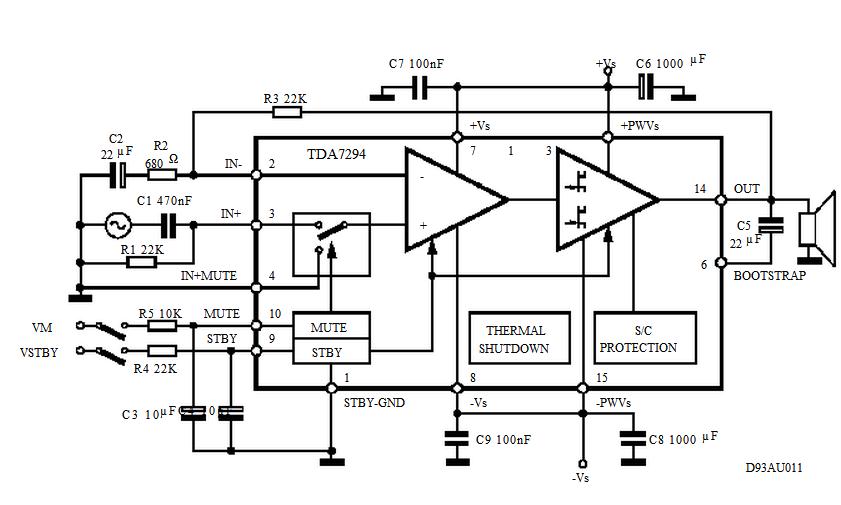
The TDA7294 is a 100W DMOS audio amplifier. Multiwatt15 package, intended for use as audio class AB amplifier in Hi-Fi field applications (Home Stereo, self powered loudspeakers, Topclass TV). Thanks to the wide voltage range and to the high out current capability it is able to supply the highest power into both 4W and 8W loads even in presence of poor supply regulation, with high Supply Voltage Rejection. The built in muting function with turn on delay simplifies the remote operation avoiding switching on-off noises.
Parametrics
TDA7294 absolute maximum ratings: (1)supply range: 40V; (2)quiescent current: 60mA; (3)input bias current: 500nA; (4)input offset voltage: 10mV; (5)input offset current: 100nA; (6)RMS continuous output power: 70W.
Features
TDA7294 features: (1)very high operating voltage range; (2)DMOS power stage; (3)high output power; (4)muting/stand-by functions; (5)no switch on/off noise; (5)very low distortion; (6)no boucherot cells.
Diagrams

| Image | Part No | Mfg | Description | ![]() |
Pricing (USD) |
Quantity | ||||||||||||
|---|---|---|---|---|---|---|---|---|---|---|---|---|---|---|---|---|---|---|
![]() |
![]() TDA7294S |
![]() STMicroelectronics |
![]() Audio Amplifiers 100W Audio Amplifier |
![]() Data Sheet |
![]() Negotiable |
|
||||||||||||
![]() |
![]() TDA7294V |
![]() STMicroelectronics |
![]() Audio Amplifiers 100W Audio Amplifier |
![]() Data Sheet |
![]()
|
|
||||||||||||
![]() |
![]() TDA7294HS |
![]() STMicroelectronics |
![]() Audio Amplifiers 100V, 100W DMOS AMP Up to 40V Mute STDBY |
![]() Data Sheet |
![]()
|
|
||||||||||||
(China (Mainland))









