Product Summary
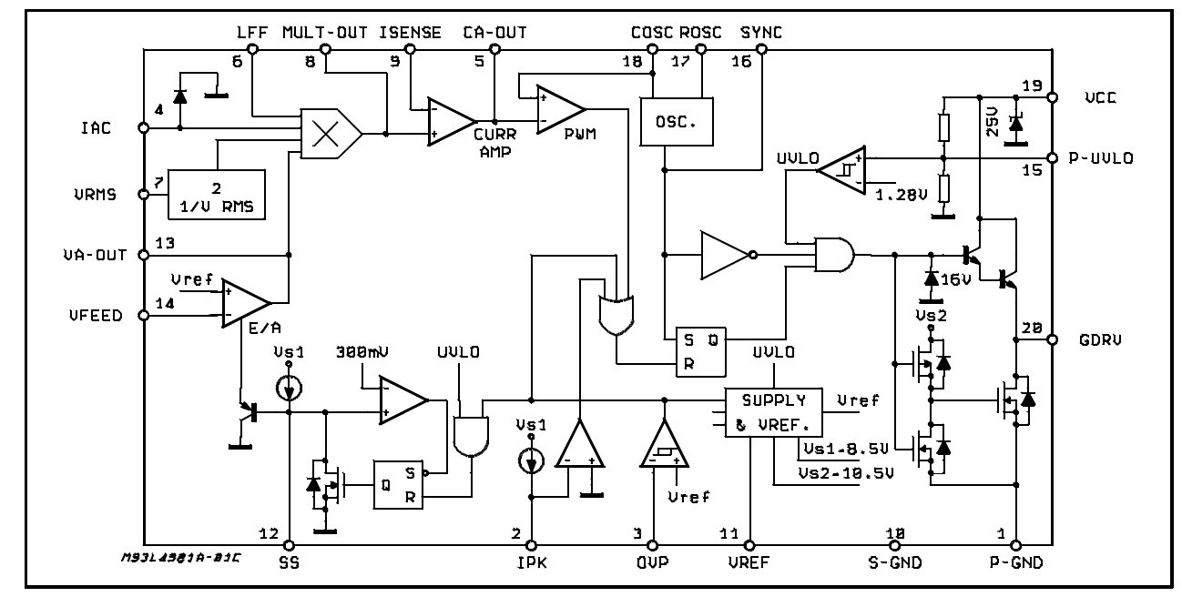
The L4981AD is a power factor corrctor. It provides the necessary features to achieve a very high power factor up to 0.99. Realized in BCD 60II technology this power factor corrector (PFC) pre-regulator contains all the control functions for designing a high efficiency-mode power supply with sinusoidal line current consumption.
Parametrics
L4981AD absolute maximum ratings: (1)VCC: selflimitV; (2)IGDRV: 2A; (3)VGDRV: -1V; (4)VVA-OUT: -0.3 to 8.5V; (5)IAC: 5mA; (6)VCA-OUT: -0.3 to 8.5V; (6)ICOSC: 15mA; (7)IFREQ-MOD: 5mA.
Features
L4981AD features: (1)control boost pwm up to 0.99PF; (2)limit line currentdstortion to <5%; (3)universal input mains; (4)feed forward line and load regulation; (5)average current mode pwm for minimum noise sensitivity;(6)high current bipolar and dmos totem pole output.
Diagrams

| Image | Part No | Mfg | Description | ![]() |
Pricing (USD) |
Quantity | ||||||||||||
|---|---|---|---|---|---|---|---|---|---|---|---|---|---|---|---|---|---|---|
![]() |
![]() L4981AD |
![]() STMicroelectronics |
![]() Power Factor Correction ICs Very High Power |
![]() Data Sheet |
![]()
|
|
||||||||||||
![]() |
![]() L4981AD013TR |
![]() STMicroelectronics |
![]() Power Factor Correction ICs Very High Power |
![]() Data Sheet |
![]()
|
|
||||||||||||
(China (Mainland))









