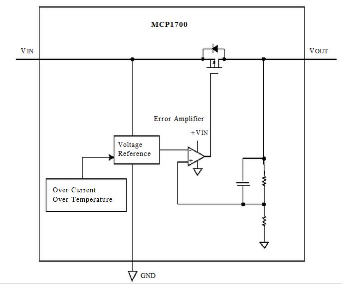
Product Summary
The MCP1700T-3302EMB is a CMOS low dropout (LDO) voltage regulator that can deliver up to 250 mA of current while consuming only 1.6 μA of quiescent current (typical). The input operating range is specified from 2.3V to 6.0V, making it an ideal choice for two and three primary cell battery-powered applications, as well as single cell Li-Ion-powered applications. The MCP1700T-3302EMB is capable of delivering 250 mA with only 178 mV of input to output voltage differential (VOUT = 2.8V). The output voltage tolerance of the MCP1700 is typically ±0.4% at +25°C and ±3% maximum over the operating junction temperature range of -40°C to +125°C.
Parametrics
MCP1700T-3302EMB absolute maximum ratings: (1)VDD: 6.5V; (2)Peak output current: internally limited; (3)storage temperature: -65 to 150℃; (4)maximum junction temperature: 150℃; (5)operating junction temperature: -40 to 125℃.
Features
MCP1700T-3302EMB features: (1)1.6 μA Typical Quiescent Current; (2)Input Operating Voltage Range: 2.3V to 6.0V; (3)Output Voltage Range: 1.2V to 5.0V; (4)250 mA Output Current for output voltages ≥ 2.5V; (5)200 mA Output Current for output voltages < 2.5V; (6)Low Dropout (LDO) voltage; (7)178 mV typical @ 250 mA for VOUT = 2.8V; (8)0.4% Typical Output Voltage Tolerance; (9)Standard Output Voltage Options.
Diagrams

(China (Mainland))






